土地是企业经营、项目开发的核心资源,从拿地到持有再到转让,全流程涉及多项行政规费与税收,政策条款复杂、税率标准不一、征管节点严格。
本文先以总表清晰梳理全环节税费,再逐项深度拆解——是什么、依据什么、税率标准、必须掌握的重点,帮你一次性吃透土地税费全体系,合规控险、精准测算。

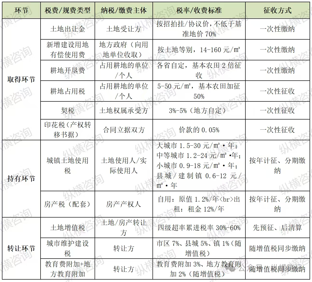
一、土地全流程税费总览

二、取得环节:拿地必缴税费解析
1、土地出让金
(1)基本定义
土地出让金是国家以土地所有者身份,将国有土地使用权在一定年限内让渡给使用者,由使用者一次性支付的土地使用权对价,平时所说“土地财政”主要就是指这部分收入。不属于税收,属于政府性基金收入。
(2)核心政策依据及条款
《中华人民共和国城市房地产管理法》(2019修正)第八条:土地使用权出让,是指国家将国有土地使用权在一定年限内出让给土地使用者,由土地使用者向国家支付土地使用权出让金的行为。
《中华人民共和国土地管理法》(2019修正)第五十五条:以出让等有偿使用方式取得国有土地使用权的建设单位,按照国务院规定的标准和办法,缴纳土地使用权出让金等土地有偿使用费和其他费用后,方可使用土地。
《国有土地使用权出让收支管理办法》(财综〔2006〕68号)第二条:国有土地使用权出让收入(即土地出让金)是指政府以出让等方式配置国有土地使用权取得的全部土地价款,包括受让人支付的征地和拆迁补偿费用、土地前期开发费用和土地出让收益等。
《协议出让国有土地使用权规定》(国土资源部令21号)第五条:协议出让最低价不得低于新增建设用地的土地有偿使用费、征地(拆迁)补偿费用以及按照国家规定应当缴纳的有关税费之和;有基准地价的地区,协议出让最低价不得低于出让地块所在级别基准地价的70%。
《城镇国有土地使用权出让和转让暂行条例》第十二条:土地使用权出让最高年限按用途确定:居住用地70年;工业用地50年;教育、科技、文化、卫生、体育用地50年;商业、旅游、娱乐用地40年;综合或其他用地50年。
(3)收费标准
无全国统一固定标准,由市、县人民政府根据土地级别、用途、市场行情确定,通过招标、拍卖、挂牌(招拍挂)或协议方式确定最终成交价。
底线标准:协议出让不低于基准地价70%;招拍挂遵循“价高者得”原则。
计税口径:土地出让金包含土地出让收益、征地补偿费、安置补助费、地上附着物补偿费、城市基础设施配套费等全部对价。
(4)重点掌握内容
缴纳节点:签订《国有土地使用权出让合同》后30日内必须缴纳出让价款50%的首付款,余款要按合同约定及时缴纳,最迟付款时间不得超过一年。
用途变更:改变土地用途(如工业改商业),需重新核定出让金并补缴差额。
权属关联:未缴清出让金,不予办理不动产权证书,不得抵押、转让土地使用权。
收支管理:土地出让金全额纳入政府性基金预算,实行“收支两条线”,专项用于征地拆迁、土地开发、城市建设等。
2、新增建设用地有偿使用费
(1)基本定义
新增建设用地有偿使用费(简称“新增费”),是国务院或省级政府批准农用地转用、征收土地时,向取得新增建设用地的市县政府收取的平均土地纯收益,最终由用地单位承担,专项用于耕地开发和土地整治。
(2)核心政策依据及条款
《中华人民共和国土地管理法》(2019修正)第五十五条第二款:自本法施行之日起,新增建设用地的土地有偿使用费,百分之三十上缴中央财政,百分之七十留给有关地方人民政府。
《土地管理法实施条例》(2021修订)第十九条:《土地管理法》第五十五条规定的新增建设用地的土地有偿使用费,是指国家在新增建设用地中应取得的平均土地纯收益。
《新增建设用地土地有偿使用费收缴使用管理办法》(财综字〔1999〕117号)第四条:土地有偿使用费缴纳标准由国务院土地行政主管部门按照全国城市土地分等和城镇土地级别、基准地价水平、各地区耕地总量和人均耕地状况、社会经济发展等情况制定,由国务院财政部门和土地行政主管部门联合发布。
《关于调整新增建设用地土地有偿使用费政策等问题的通知》(财综〔2006〕48号):明确征收范围为城市建设用地范围内的新增建设用地、城市范围外单独选址的有偿新增建设用地;分成比例中央30%、地方70%。
《关于调整部分地区新增建设用地土地有偿使用费征收等别的通知》(财综〔2009〕24号):将全国土地划分为15个等别,对应不同征收标准。
(3)收费标准
按全国土地15个等别执行,标准为14-160元/平方米:
一等(北京、上海等核心城区):160元/㎡
二等:140元/㎡
三等:120元/㎡
……
十五等:14元/㎡
存量建设用地(原有建设用地)开发不缴纳新增费。
(4)重点掌握内容
征收前提:只有农用地、未利用地转为建设用地时缴纳,单纯使用国有存量土地无需缴纳。
使用方向:专项用于土地整治、基本农田建设、耕地开发、土地整治管理,不得截留、挪用。
审批关联:新增费是建设用地审批前置条件,未足额缴纳不予批准农用地转用、土地征收手续。
特殊情形:因违法批地、占用而实际发生的新增建设用地,也得缴纳新增费。国家能源、交通等重点基础设施建设项目在城市用地规模外单独选址且属于划拨用地目录范畴的,不征收新增费。
3、耕地开垦费
(1)基本定义
耕地开垦费是为落实“占多少、垦多少”的耕地占补平衡制度,非农业建设经批准占用耕地,没有条件开垦或开垦耕地不符合要求的单位,按规定缴纳的专项费用,专款用于开垦新耕地。
(2)核心政策依据及条款
《中华人民共和国土地管理法》(2019修正)第三十条:国家实行占用耕地补偿制度。非农业建设经批准占用耕地的,按照“占多少,垦多少”的原则,没有条件开垦或者开垦的耕地不符合要求的,应当按照省、自治区、直辖市的规定缴纳耕地开垦费,专款用于开垦新的耕地。
《土地管理法实施条例》(2021修订)第八条:明确占用耕地的补充义务主体,无法履行开垦义务的,必须缴纳耕地开垦费。
《中共中央 国务院关于加强耕地保护和改进占补平衡的意见》(中发〔2017〕4号):要求各省结合实际制定耕地开垦费标准,占用永久基本农田的,按最高标准2倍征收。
各省《土地管理条例》:如《江苏省土地管理条例》《河南省耕地开垦费征收管理办法》,明确本省具体征收标准和征管要求。
(3)收费标准
无全国统一标准,由各省、自治区、直辖市自行制定;
一般耕地:20-150元/㎡(各省差异大,如河南25-80元/㎡、江西30-100元/㎡);
永久基本农田:按当地最高标准的2倍执行;
农村村民建住宅占用耕地:由县级政府落实占补平衡,不向村民收取。
(4)重点掌握内容
征收范围:非农业建设(工业、商业、住宅等)经批准占用耕地的,均需缴纳(农田水利设施占用耕地除外)。
义务边界:用地单位自行开垦符合数量、质量要求的耕地,可免缴;开垦不符合要求的,仍需补缴。
专款专用:全额用于耕地开垦、土地整理、基本农田建设,不得挪作他用。
叠加征收:占用耕地同时需缴纳耕地开垦费+耕地占用税,两项费用不冲突、不可替代。
4、耕地占用税
(1)基本定义
耕地占用税是对占用耕地(含园地、林地、草地、农田水利用地等)建设建筑物、构筑物或从事非农业建设的单位和个人,一次性征收的行为税,核心目的是保护耕地、抑制乱占滥用耕地。
(2)核心政策依据及条款
《中华人民共和国耕地占用税法》(2018年12月29日通过,2019年9月1日施行):
第二条:在境内占用耕地建设建筑物、构筑物或从事非农业建设的单位和个人,为纳税人;占用耕地建设农田水利设施的不缴纳。
第三条:以实际占用耕地面积为计税依据,一次性征收。
第四条:税额按人均耕地面积分四档:① 人均耕地≤1亩:10-50元/㎡;② 1亩<人均耕地≤2亩:8-40元/㎡;③ 2亩<人均耕地≤3亩:6-30元/㎡;④ 人均耕地>3亩:5-25元/㎡。
第五条:人均耕地<0.5亩的地区,可提高税额不超过50%。
第六条:占用基本农田的,按适用税额加按150%征收(即1.5倍)。
第七条:减免税范围:军事设施、学校、幼儿园、社会福利机构、医疗机构占用耕地免税;铁路、公路、机场、港口、水利工程占用耕地,减按2元/㎡征收。
《耕地占用税法实施办法》(财政部 税务总局 自然资源部公告2019年第81号):细化耕地定义、减免范围、征收管理细则。
《国家税务总局关于耕地占用税征收管理有关事项的公告》(2019年第30号):明确纳税义务发生时间、申报流程、计税口径。
(3)重点掌握内容
纳税义务发生时间:收到自然资源部门占用耕地批准文件的当日;未经批准占用的,为实际占用耕地的当日。
申报期限:纳税义务发生之日起30日内申报缴纳,逾期加收滞纳金。
征税范围:不仅包括种植粮食的耕地,还涵盖园地、林地、草地、农田水利用地、养殖水面、渔业水域滩涂等农用地。
用途变更:原免税/减税用地,改变用途不再符合减免条件的,自改变用途之日起30日内补缴耕地占用税。
与耕地开垦费区别:开垦费是占补平衡的行政收费,耕地占用税是保护耕地的税收,两者均需缴纳。
5、契税
(1)基本定义
契税是在土地、房屋权属转移时,向权属承受方(受让方、买方)一次性征收的财产税,土地出让、转让、赠与、互换均属于契税征税范围。
(2)核心政策依据及条款
《中华人民共和国契税法》(2020年8月11日通过,2021年9月1日施行):
第一条:境内转移土地、房屋权属,承受的单位和个人为纳税人。
第二条:土地权属转移包括出让、转让(出售/赠与/互换);以作价投资、偿还债务、划转、奖励等方式转移土地权属的,视同征税。
第四条:计税依据:
① 出让/出售:合同确定的成交价格(含货币、实物、其他经济利益)
② 互换:价格差额
③ 赠与:税务机关核定市场价格
第三条:税率3%-5%,由各省在幅度内确定具体税率。
第六条:免征情形:国家机关、事业单位、社会团体、军事单位承受土地用于办公、教学、医疗、科研等;非营利性学校、医疗机构承受土地用于公益目的。
《财政部 税务总局关于贯彻实施契税法若干事项执行口径的公告》(2021年第23号):
明确土地出让计税依据包含出让金、安置补助费、地上附着物补偿费、城市基础设施配套费、拆迁补偿费等全部经济利益。
划拨用地改出让:以补缴的土地出让价款为计税依据。
企业改制重组:符合条件的土地权属划转、合并、分立,免征契税。
(3)重点掌握内容
纳税主体:土地受让方(谁取得权属谁缴纳),转让方不缴纳。
申报期限:权属转移合同签订之日起90日内申报缴纳。
计税误区:仅按土地出让金计税是错误的,必须包含拆迁补偿、配套费等全部对价。
权属关联:未缴纳契税,不予办理不动产权属登记。
优惠适用:非营利性公益用地、国家机关用地可免征;企业改制重组符合条件可免征,需留存合规证明。
6、印花税(产权转移书据)
(1)基本定义
印花税是对经济活动和经济交往中书立、领受的应税凭证征收的行为税,土地出让合同、转让合同属于“产权转移书据”,立合同双方均需缴纳。
(2)核心政策依据及条款
《中华人民共和国印花税法》(2021年6月10日通过,2022年7月1日施行):
第二条:本法所称应税凭证,包括产权转移书据(土地使用权出让书据、转让书据)。
第五条:产权转移书据的计税依据为书据所列金额,不包含列明的增值税税款。
附件《印花税税目税率表》:土地使用权出让书据、转让书据,税率为价款的万分之五(0.05%)。
第十四条:纳税人为书立应税凭证的单位和个人(合同双方均需缴纳)。
《财政部 税务总局关于印花税若干事项政策执行口径的公告》(2022年第22号)明确:在境外书立、境内使用的土地权属转移书据,应缴纳印花税。未履行的应税合同、产权转移书据,已缴印花税不予退还、不抵缴。
《财政部 税务总局关于企业改制重组有关印花税政策的公告》(2024年第14号):企业改制、合并、分立、划转土地权属书立的产权转移书据,免征印花税。
(3)重点掌握内容
纳税主体:合同双方(出让方/转让方、受让方)均需缴纳,不可单方免除。
计税依据:合同全额(不含列明增值税),未列明金额的按实际结算金额。
申报时间:书立应税凭证的当日申报缴纳,或按季/按年汇总申报。
优惠政策:企业改制重组、同一投资主体内部划转土地权属,免征印花税。
常见误区:不动产权证无需缴印花税;合同金额增加的,需补缴差额部分印花税。
三、持有环节:土地持续使用税费深度解析
7、城镇土地使用税
(1)基本定义
城镇土地使用税是对在城市、县城、建制镇、工矿区范围内使用土地的单位和个人,按实际占用土地面积按年征收的资源税,核心是调节土地级差收入、提高土地使用效率。
(2)核心政策依据及条款
《中华人民共和国城镇土地使用税暂行条例》(2019年第四次修订):
第二条:征税范围为城市、县城、建制镇、工矿区;纳税人是土地使用人/实际使用人。
第三条:以实际占用土地面积为计税依据,按年计算、分期缴纳。
第四条:年税额标准(按城市规模分级):
① 大城市:1.5-30元/㎡
② 中等城市:1.2-24元/㎡
③ 小城市:0.9-18元/㎡
④ 县城、建制镇、工矿区:0.6-12元/㎡
第六条:免征范围:国家机关、人民团体、军队自用土地;由国家财政部门拨付事业经费的单位自用土地;宗教寺庙、公园、名胜古迹自用土地;市政街道、广场、绿化地带等公共用地;直接用于农、林、牧、渔业的生产用地;开山填海整治的土地和改造的废弃土地,从使用月份起免缴5-10年。
《国家税务局关于土地使用税若干具体问题的解释和暂行规定》(国税地字〔1988〕15号):细化征税范围、纳税人判定、免税口径。
《财政部 税务总局关于继续实施小微企业“六税两费”减免政策的公告》(2024年第12号):2023-2027年,小微企业减按50%征收城镇土地使用税。
(3)重点掌握内容
纳税人判定:①拥有土地使用权的单位/个人→纳税人;②土地使用权未确定或权属纠纷未解决→实际使用人纳税;③土地使用权共有的→共有各方按占用面积分别纳税。
征收方式:按年计算、分期缴纳(多数地区按季申报缴纳)。
免税要点:农林牧渔生产用地免税,附属办公、生活用地不免税;企业内部绿化、道路用地不免税;闲置土地仍需缴纳(除政府批准停产停业外)。
8、房产税(土地配套税费)
(1)基本定义
房产税是以房屋为征税对象,按房屋计税余值或租金收入,向产权所有人按年征收的财产税。土地上建有建筑物的,与城镇土地使用税并行征收;纯土地(无建筑物)不缴房产税。
(2)重点掌握内容
与土地使用税关系:同时征收、互不替代——有建筑物的土地,既缴城镇土地使用税,又缴房产税。
地价计入房产原值:自用房产计税原值必须包含土地价款,不得剔除(避免少缴房产税)。
纳税义务发生时间:①自建房屋:建成次月起缴纳;②委托施工:办理验收手续次月起缴纳;③购置新建商品房:房屋交付次月起缴纳;④购置存量房:办理权属转移、变更登记手续次月起缴纳。
免税要点:①个人非营业用住房免征(房产税试点城市除外);②企业停产停业、大修停用半年以上的房产,可申请免税;③非营利性单位自用房产免征。
小微企业优惠:2023-2027年,小微企业房产税减按50%征收(同城镇土地使用税)。
四、转让环节:土地处置变现税费深度解析
9、土地增值税
(1)基本定义
土地增值税是对有偿转让国有土地使用权、地上建筑物及其附着物并取得增值收入的单位和个人,按增值额超率累进征收的收益税,核心是抑制土地投机、调节土地增值收益分配。
(2)核心政策依据及条款
《中华人民共和国土地增值税暂行条例》(2011年修订):
第二条:转让国有土地使用权、地上建筑物及附着物并取得收入的单位和个人,为纳税人。
第三条:按转让房地产取得的增值额和四级超率累进税率计算征收。
第四条:增值额=转让收入-扣除项目金额。
《土地增值税暂行条例实施细则》(财法字〔1995〕6号):细化扣除项目、税率适用、清算管理。
(3)税率标准
四级超率累进税率(按增值率分级):

(4)重点掌握内容
征税范围:仅限国有土地使用权转让(集体土地需先征为国有再转让);必须是有偿转让(继承、赠与直系亲属/公益事业不征税);转让股权(不涉及土地权属变更)不征税。
扣除项目核心:取得土地成本:必须合法有效凭证(出让金票据、契税完税证);开发企业:可加计扣除20%(取得土地成本+开发成本)×20%;旧房转让:按评估价格或**购房发票每年加计5%**扣除
免征关键:普通标准住宅**增值率≤20%**免征,超过20%全额征税(不享受免征)。
核定征收:账目混乱、凭证不全、逾期不清算的,按**不低于5%**核定征收。
10、城市维护建设税、教育费附加、地方教育附加
(1)基本定义
附加税费是随增值税实际缴纳额附征的税费,以增值税为计税基数,本身不独立征税,属于土地转让环节的配套税费。
(2)核心政策依据及条款
《中华人民共和国城市维护建设税法》(2021年9月1日施行):
第二条:以纳税人实际缴纳的增值税、消费税税额为计税依据。
第四条:税率:① 市区:7%;② 县城、镇:5%;③ 不在市区、县城/镇:1%。
《征收教育费附加的暂行规定》(2011年修订):教育费附加率3%,以实际缴纳的增值税、消费税为基数。
《财政部关于统一地方教育附加政策有关问题的通知》(财综〔2010〕98号):地方教育附加率2%,全国统一标准。
(3)税率标准
综合附加率:市区12%、县城/镇10%、其他6%(均以增值税为基数)。
(4)重点掌握内容
计税基数:实际缴纳的增值税税额(不含增值税滞纳金、罚款)。
征收规则:随增值税同步缴纳,增值税减免的,附加税费同步减免。
小微企业优惠:2023-2027年,小微企业附加税费减按50%征收。
纳税地点:与增值税纳税地点一致(机构所在地或不动产所在地)。
五、土地税费全流程合规总结
土地税费贯穿企业经营全周期,政策复杂、标准多样、征管严格。本文已覆盖全部税费的定义、政策、条款、税率、重点,掌握以上内容,即可实现土地税费精准测算、合规缴纳、风险可控。
文章已发表于四川纵横工程管理咨询有限公司微信公众号——纵横笔记,搜索公众号,可查看更多。