乡土建设的脉络,始终贯穿中国近代化进程:
民国时期,“耕者有其田”的乡村建设运动,率先叩响农村现代性改造的大门;
2005年,党的十六届五中全会提出“生产发展、生活宽裕、乡风文明、村容整洁、民主管理”的社会主义新农村建设要求,初步回答“农村如何发展”;
2017年,党的十九大历史性将乡村振兴上升为国家战略,直指“农村如何更好发展”的核心命题——这不仅关乎破解城乡差别、农村发展不平衡不充分的难题,更决定着我国能否实现城乡统筹、农业融合的可持续发展,是与国家现代化同步的“长期战略工程”。
乡村振兴战略是一项与国家现代化进程同步的战略,是一项需要分步骤、分时段实施的战略。
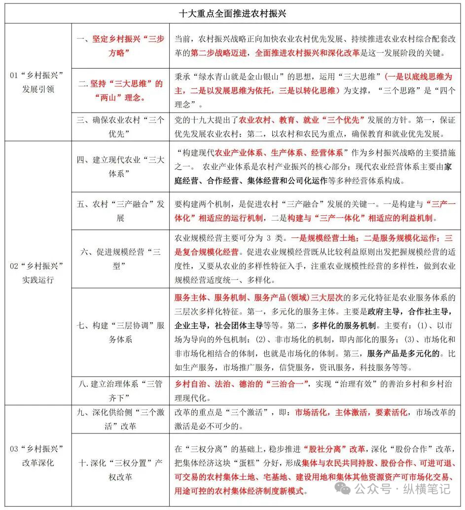
一、乡村振兴战略:核心要求与十大重点 要推进乡村振兴,首先得明确“往哪走、抓什么”。这份“战略蓝图”的核心的内容,必须牢记: (一)三大核心指引 【重点】2017年,党的十九大提出乡村振兴战略,为乡村的未来发展明确了方向,这三大内容是乡村振兴的“总纲领”,贯穿战略实施全过程: 1、“三步走”方略(明确时间节点): 2020年:乡村振兴取得重要进展,制度框架和政策体系基本形成; 2035年:乡村振兴取得决定性进展,农业农村现代化基本实现; 2050年:乡村全面振兴,实现“农业强、农村美、农民富”。 2、“二十字”总方针(明确发展目标): 产业兴旺、生态宜居、乡风文明、治理有效、生活富裕。 3、“五大抓手”(明确实施路径): 产业振兴(核心)、生态振兴(基础)、文化振兴(灵魂)、人才振兴(支撑)、组织振兴(保障)。 (二)十大重点任务(2024 年《人民日报》权威解读) “政策解读:全面推进农村振兴的十大重点”,于2024年11月18日由《人民日报》发布,点明“农村怎样才能更好发展”的路径和思路。 二、乡村振兴怎么干?五大振兴的“实践路径” 以产业兴村为带动,以生态立村为基础,以能人兴村为支撑,以组织兴村为保障,以文化兴村为灵魂,全面推进农村振兴。习近平总书记强调:“产业振兴是乡村振兴的重中之重”。围绕 “五大振兴”,各地已探索出可复制的经验: 1、产业振兴:做好“土特产”文章,让农村“有钱赚” 【重点】核心逻辑:产业振兴是农村振兴的重中之重,要落实产业帮扶政策,依托本地资源,延伸产业链、提升附加值,走“特色化+融合化”道路。 第一步:挖“特色”——以当地农业资源为基础,靠科技提品质、树品牌; 第二步:融“三产”——向下游延伸加工、物流、销售,向上游联动旅游、电商(如“农业+旅游”“农业+电商”); 第三步:强“主体”——鼓励合作社、家庭农场等新型主体,带动小农户参与产业链。 案例:宜宾屏山 资源优势:利用富硒土壤、金沙江地理环境,种植茵红李(2013年获 “全国农产品地理标志”); 模式创新:“国资公司+专合社+果农”联动——国资公司统一标准、创品牌、拓市场,果农专心种植; 成效显著:打造17万亩茵红李产业带,2024年预计产量15万吨、产值超9亿元;同时搞“赏花经济”,每年吸引游客11万人次,实现“一果带三产”。 2、生态振兴:守好“绿水青山”,让农村“住得美” 【重点】2024年12月农业农村部《关于加快农业发展全面绿色转型促进农村生态振兴的指导意见》明确:以“资源集约、废弃物利用、绿色低碳”为核心。 关键任务包括: 资源节约:推广节水技术(水肥一体化)、化肥农药减量、地膜科学使用; 废弃物利用:秸秆还田、畜禽粪污资源化、农村有机垃圾处理; 生态修复:推进长江/黄河流域农业生态保护,发展沼气、太阳能等清洁能源; 模式创新:推行“种养结合”“稻渔综合种养”等绿色循环模式。 3、文化振兴:留住“乡土魂”,让农村“有精神” 【重点】既要建 “硬件”(文化设施),更要护 “软件”(文化传承),遵循四大原则:一是文化引领,产业带动;二是以多种方式参与的农民主体;三是政府主导,市场运作;四是规划要科学,发展要有特色; 发力点:综合考虑现阶段农村经济社会发展需求和文化资源禀赋,从创意设计、演出产业、音乐产业、美术产业、手工艺、数字文化、其他文化产业、文旅融合等 8 个重点领域,赋予农村振兴生机。 具体行动:文化振兴体现在建设农家书屋、文化广场、文化活动室等文化设施,为农民群众提供文化活动场所,而在非物质文化遗产的传承上,更应该有所体现。通过开展文艺汇演、体育比赛、科技培训等丰富多彩的农村文化活动,使农民群众的精神文化生活更加丰富多彩。农村文化教育得到加强,农民文化素质得到提高。 4、人才振兴:育好“新农人”,让农村“有人干” 【重点】乡村振兴“关键在人”,核心是“内外结合”:既引外部高端人才,更挖本土人才潜力。 痛点破解:针对农村“人才外流”,重点激发本土人才(如返乡青年、种养能手、村干部)的技能与创新意识; 保障措施:优化农村教育资源、出台人才引进补贴、建好创新创业平台、完善社会服务(解决医疗、教育等后顾之忧)。 5、组织振兴:建强“战斗堡垒”,让农村“管得好” 【重点】以农村基层党组织为核心,筑牢治理根基: 选优配强“带头人”——抓好村党组织书记队伍建设; 壮大党员队伍——提升党组织凝聚力、战斗力; 联动其他振兴——把组织振兴与产业、生态等振兴结合,形成“党建引领+多元参与”的治理格局。 三、四川专属支持:乡村振兴的“用地保障”政策 当前乡村振兴进入“第二阶段”,“用地难”是不少地区的痛点。四川省针对性出台政策,为乡村振兴“腾空间”: 【重点】两大核心政策工具: (一)全域土地综合整治: 政策依据:自然资源部《全域土地综合整治实施指南(试行)》(2024 年 12 月); 整治方式:用“耕地占补平衡、城乡建设用地增减挂钩、农村集体经营性建设用地入市”三大工具,优化农村空间布局; 整治单元:以县为统筹、乡镇为实施单元,改善农民生活条件,推动三产融合。 (二)《四川省农村振兴用地政策指引 (2024 年)》: 政策定位:四川专属用地支持政策; 政策内容:明确农村产业发展、乡村建设、城乡融合等场景的用地倾斜,直接解决“乡村振兴没地用”的问题。 四、结语 乡村振兴,不止于“农村好”,更是“国家强”,推进乡村振兴,是党中央的重大决策部署,背后承载着多重意义: (1)让农业从“增产”转向“提质”,让农民从“增收”走向“富裕”; (2)构建人与自然和谐共生的乡村新格局,留住“乡愁”; (3)传承中华优秀传统文化,夯实社会治理根基; (4)最终破解新时期我国社会主要矛盾,为实现“两个一百年”奋斗目标、中华民族伟大复兴的中国梦筑牢根基。 乡村振兴不是“单点突破”,而是“全面升级”——从产业到生态,从人才到文化,每一步都需要政府、农民、社会力量的共同参与。这场“持久战”,正在让更多乡村焕发新活力。 文章已发表于四川纵横工程管理咨询有限公司微信公众号——纵横笔记,搜索公众号,可查看更多。


