“投资规模大,公益性偏强,回收周期长,收益覆盖难”——这是绝大部分航道港口项目筹集资金时的痛点。
如今,这一局面正迎来转机:超长期特别国债明确向交通基础设施领域倾斜;专项债券支持范围进一步扩围;交通运输部新增专项补贴,重点扶持智慧航道建设;金融机构亦加大对相关项目的支持力度;四川省更率先发力,显著提高 “航港+乡村振兴” 融合项目的补贴比例。
本文将深入剖析航道港口项目如何精准把握政策导向、高效拓展资金渠道、切实保障项目落地,为相关实践提供路径参考。
一、内河航运的优势及分类 我国是内河航运需求和运输规模最大的国家,内河通航总里程、内河货运量稳居世界第一,长江、珠江、京杭运河串联起我国最发达的经济区域,有力支撑了经济社会发展。加之内河航运具有运能大、成本低、绿色低碳等比较优势,因此,各个地区都在依托当地航运优势,大力发展航道、码头等重点水利项目。 1、畅通的航道是服务内河运输、联通各地的纽带。 2、河港是依托江河自然环境建设的港口类型,主要服务于内河船舶运输体系,核心功能为船舶作业、货物装卸与中转、旅客运输及生态保护,同时兼具多式联运衔接功能。 截至2024年底,我国内河航道通航里程达12.9万公里,其中三级及以上航道1.6万公里,比2012年增长62%。万吨级泊位487个,23个内河亿吨大港构成全球最大内河航运网络。长江干线货运量连续18年居世界第一,占全国内河货运量近50%,我国内河航运规模持续发展并不断升级。 图:来自网络

内河航运建设主要包含航道和运输港口。

经过多年不断投入,我国内河运输取得了显著成绩,形成了一定的比较优势,但面对高质量发展的要求,还存在一些短板。不足主要体现为: 部分航道存在堵点卡点;
港口枢纽的辐射能力不强;
运输组织化水平也不高等。
纵横蜿蜒的高等级航道是水运的“经脉”,星罗棋布的内河港口是水运的“穴位”,因此,想要进一步发挥内河航运优势、加强内河航运的辐射带动作用,建设高质量航道及河港是其关键。
二、政策支撑建设高质量河港 河港在内河航运中具有重要地位,对于降低物流成本、促进区域经济发展、推动绿色低碳转型等方面具有重要意义,国家及各省份近年先后出台了一系列相关政策,整理如下:
三、四川省河港建设优势及发展规划 素有“千河之省”之称的四川,分布有大小河流1400余条,年均水资源总量居全国第二位。这不仅造就了其水电装机规模和年发电量均居全国第一的地位,也是其发展内河航运的先天优势,航道里程稳居全国前列。
1、航道及运输规模 《四川省内河水运发展规划(2023—2035年)》,全省现有通航河流176条,通航湖库147个,通航里程1.05万公里,位居全国第四,西部第一。其中,四级及以上航道里程达1892公里。这也支撑起全省18个港口,生产性码头泊位403个,航运规模持续增长。从2020年至2024年,内河航运货物吞吐量从1360万吨上升至4988万吨,集装箱吞吐量从27万TEU上升至36万TEU,增幅分别为2.7倍、33%。 图:《四川省内河水运发展规划(2023—2035年)》
今年四川省政府工作报告提出,实施“畅通一条江”航运振兴发展行动。一季度四川内河航运集装箱吞吐量9万TEU,同比增长31.2%。其中,泸州、宜宾两港集装箱吞吐量占89%,是绝对的港口龙头。
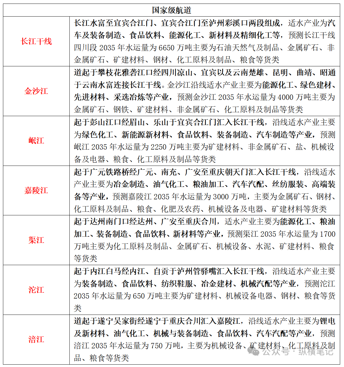
2、航道建设规划 地区重要航道:地区重要航道包括国家高等级航道延伸通道和服务乡村振兴的大型通航水库,规划岷江、沱江、涪江等航道的上游航道以及雅砻江、大渡河、巴河、釜溪河、白龙江等航道为地区重要航道,详情如下: 一般航道是指国家高等级航道和地区重要航道以外的等级航道,规划赤水河、青衣江、沐溪河等45段其他支流航道和18个湖库区航道为一般航道。

3、重点港口建设规划 全省共规划港口18个,其中具备千万吨货物吞吐能力的港口7个,构建“两核四翼多点”的现代化港口体系。 图:宜宾港口航运现场图 主要情况如下: 规划各运输系统专业化码头作业区: “两核”为泸州港、宜宾港2个主要港口;
“四翼”为乐山港、广安港、南充港、广元港4个地区性重要港口;
“多点”为凉山港、遂宁港、达州港、攀枝花港、眉山港、自贡港、内江港、成都港、绵阳港、资阳港、雅安港、巴中港12个一般港口。



4、实施计划及要素需求 ①航道建设实施计划:2023—2035年重点建设岷江、金沙江、嘉陵江、渠江、涪江、沱江等高等级航道,根据地方发展需要适时启动地区重要航道和一般航道建设; 2050年在2035年航道建设基础上提升金沙江为一级航道、沱江白马至泸州段为三级航道完成沱江上段、涪江上段、巴河、白龙江等地区重要航道等级提升。 ②港口建设实施计划:2035年前全省港口的发展重点是泸州港、宜宾港、乐山港、广安港、南充港、广元港、凉山港等港口,同步完善港口集疏运体系。 2050年在2035年港口建设基础上进一步完善港口基础设施和集疏运体系,加强主要货类运输,系统的建设主要港口枢纽集聚作用,凸显地区性重要港口有力服务区域经济发展。 ③要素需求 图:乐山港口航运效果图 资金需求:根据《四川省内河水运发展规划》,规划期内预计全省水运建设资金总需求量约1160亿元,其中航道建设约需997.4亿元,港口及其他建设约需162.60亿元。
土地需求:规划期内全省水运建设用地规模约1.7万公顷,其中航道建设用地规模约1.3万公顷,港口建设用地规模约0.4万公顷。

四、航道及港口建设实施关键要件 1、主要建设内容
2、实施关键要件 ①项目用地 《四川省人民政府关于加快长江等内河水运发展的实施意见》明确我省各级人民政府要将航道、港口及港口综合配套服务区、港口物流园区用地纳入城镇总体规划和土地利用总体规划,并按项目土地用途依法分类分别供地,对航道、港口项目建设按进度优先保障供地。 涉及集体土地的应当依法办理农用地转用、土地征收审批手续,并依法组织征地拆迁安置工作;
航道、港口及港口综合配套服务区、港口物流园区等建设项目所使用的土地依法按低限收取耕地开垦费;
经批准开山整治的土地和改造的废弃土地从使用的月份起依法免缴土地使用税5年至10年;
对港口的码头(包括岸边码头、伸入水中的浮码头、堤岸、堤坝、栈桥等)用地免征土地使用税。
②办理航道通航条件影响评价审核 根据《中华人民共和国航道法》《航道通航条件影响评价审核管理办法》,新建、改建、扩建(以下统称建设)与航道有关的工程前,由有审核权的交通运输主管部门或者航道管理机构进行审核。 ③环境影响评价 规划涉及港口、码头、桥梁、航道整治疏浚等涉水工程以及围填海等海岸工程的,应综合评估规划实施可能造成的底栖生物、鱼卵、仔稚鱼等水生生物资源的损失和长期影响;涉及水生生物自然保护区或水产种质资源保护区的建设项目,应当按照国家有关规定进行专题评价或论证,并将有关报告作为建设项目环境影响报告书的重要内容。 ④行洪论证 根据《中华人民共和国防洪法》《中华人民共和国河道管理条例》,建设跨河、穿河、穿堤、临河的桥梁、码头、道路、渡口、管道、缆线、取水、排水等工程设施,应当符合防洪标准、岸线规划、航运要求和其他技术要求,不得危害堤防安全、影响河势稳定、妨碍行洪畅通;其工程建设方案未经有关水行政主管部门根据前述防洪要求审查同意的,建设单位不得开工建设。 ⑤岸线使用合理性评价 基于国家法律法规、生态保护要求及区域发展需求,需要对港口、工业、旅游等各类岸线开发利用活动进行多维度综合评估,其核心目标是实现岸线资源的科学配置、可持续利用及生态保护与经济发展的平衡。自然岸线需评估生态系统服务功能(如生物栖息地、水质净化)、稳定性(抵御海浪能力)及开发活动影响。 交通运输部负责审核:国务院或者国务院有关部门批准、核准的建设项目,以及与交通运输部按照国务院的规定直接管理的跨省、自治区、直辖市的重要干线航道和国际、国境河流航道等重要航道有关的建设项目。
长江航务管理局审核:与长江干线航道有关的建设项目。
县级以上地方人民政府交通运输主管部门或者航道管理机构负责审核:其他建设项目的航道通航条件影响评价,按照省、自治区、直辖市人民政府的规定。

五、项目建设资金筹集 航道及港口建设投资规模较大、建设周期较长,因此项目建设资金筹集关乎项目能否落地实施。 2025年交通运输部、工业和信息化部、财政部、自然资源部、生态环境部、水利部《关于推动内河航运高质量发展的意见》提出发挥中央和地方两个积极性,予以资金支持和要素保障,共同推动内河航运高质量发展。鼓励地方创新航道综合开发模式,积极拓展投融资渠道;《四川省内河水运发展规划(2023—2035)》提出积极争取中央预算内基本建设资金、车购税补助地方资金和新增政府债券额度,统筹安排省级交通专项资金等,发挥政府投资撬动作用,支持金融机构为市场化运作的水运交通项目提供融资。总体来说,资金筹集主要有以下方面:
1、中央预算内投资 中央预算内投资政策围绕“现代化产业体系、现代基础设施体系、新型城镇化和乡村振兴、区域协调发展、绿色发展、民生福祉、国家安全体系和能力现代化”等8个领域,聚焦“水运、水利、城市地下管网及设施、防灾减灾能力提升”等专项,国家发展改革委《关于印发〈水运中央预算内投资专项管理办法〉的通知》(发改基础规〔2024〕306号),明确指出中央预算内资金支持: ①列入《全国内河航道与港口布局规划》以及国家发展改革委和相关部门制定的水运行业发展规划的长江等内河高等级航道范围内的航道及配套设施、通航建筑物、航电枢纽项目; ②列入《全国内河航道与港口布局规划》、西部陆海新通道建设等领域相关重要规划文件和《全国大宗商品储运基地布局规划》的重点港口范围内的进港航道、防波堤、锚地等公益性港航基础设施项目; ③长江船舶受电设施相关项目。 2、超长期特别国债 2025年超长期特别国债支持重大基础设施建设,部分纳入国家或省级“十四五”规划、重点专项规划且开工在即的项目,可申报每年的超长期特别国债。 申报要件: ①项目可行性研究报告批复; ②纳入《省级内河航道布局规划》; ③对接发改委出具“公益性贡献说明”。
3、专项债券 根据《国务院办公厅关于优化完善地方政府专项债券管理机制的意见》,港口航道建设被明确纳入专项债支持范围,且允许将专项债作为项目资本金。 专项债重点支持有稳定收益的港口作业区、转运站等建设,单项目收益覆盖本息≥1.2 倍,需明确收益来源,优先打包 “航道+作业区”,用作业区收益补航道缺口。 例如,广西平陆运河项目总投资727.19亿元,其中专项债计划发行65亿元(占比8.94%),全部作为项目资本金,显著降低了地方财政压力。此外,港口改造、安全设施升级等项目可通过“专项债 + 市场化融资”模式拓宽资金来源。 4、银行贷款 航道及港口建设能够进一步提升水运服务腹地经济的能力,在优化产业布局、吸引产业聚集、降低社会物流成本、加快乡村振兴等方面发挥重要作用,符合政策性银行、商业银行的贷款投向,此外河港运营有较为稳定的收入来源,项目还款来源较为可靠。 例如:泸州港“4.3亿专项债+4.5亿银行贷款”组合融资,泸州港二期作业区+进港航道项目,总投资12亿,其中公益类(航道)占60%,经营类(作业区)占40%。 项目申请专项债4.3亿,银行融资4.5亿元,用 “作业区装卸费+库场使用费”做收益来源,顺利通过审核。 图:泸州港口航运现场图
六、结语 内河航运作为服务国家发展的黄金纽带、经济循环的核心通道、区域协调的关键引擎,其建设发展能够进一步促进区域经济发展、加强市场要素流通、构建全国统一大市场。因此在内河航运发展规划和政策引领下,通过项目策划和资金筹措破除航运基础设施不足、航道联通不足、多式衔接滞后、科技水平不高等发展瓶颈,推动内河航运高质量发展! 文章已发表于四川纵横工程管理咨询有限公司微信公众号——纵横笔记,搜索公众号,可查看更多。