国家统计局公布的数据显示,2024年,全国社会消费品零售总额达到487,895亿元,较上年同期增长3.5%。在文旅市场方面,全年国内旅游总人次为56.2亿,实现的国内旅游收入达57,543亿元,同比增幅高达17.1%。进入2025年,消费市场保持增长势头,1月至8月的社会消费品零售总额累计为323,906亿元,同比增长4.6%,同期,国内旅游人次为32.85亿,旅游收入为3.15万亿元,同比增长15.2%。综合来看,2024年文旅市场展现出强劲的复苏态势,而2025年上半年则延续了这一增长趋势。
在当下宏观政策强调“全方位扩大内需”的背景下,消费发挥着核心拉动作用,消费基础设施作为连接供给与需求的关键桥梁,已成为政策支持的重点领域。面对传统城镇化模式带来的挑战,许多国有平台公司普遍存在融资渠道狭窄、债务负担较重、资产效益有待提升以及迫切需要向市场化运营转型等共同问题。在此背景下,发展消费基础设施为国有企业带来了盘活存量资产、促进资金良性循环、并向轻资产运营模式转型的战略性机遇。这不仅涉及融资渠道的拓宽,更深层次地关系到企业未来的可持续发展路径。
一、消费基础设施包括哪些?
根据《国务院办公厅转发国家发展改革委关于恢复和扩大消费措施的通知》(国办函〔2023〕70号),消费基础设施涵盖广泛,主要包括便民商业设施、文旅体育设施、消费物流设施三大类型。
(1)便民商业设施包括城市一刻钟便民生活圈、社区商业中心、综合型菜市场、生鲜超市等,这些设施构建了城市居民日常消费的基础网络。
(2)文旅体育设施则涵盖赛事演艺场馆、文化休闲设施、旅游度假设施等,满足消费者日益增长的精神文化需求。
(3)消费物流设施包括冷链物流基地、县域商业体系、乡镇商贸中心等,是商品流通和消费升级的重要支撑。
在传统消费基础设施上正向着智慧化、绿色化、融合化方向发展,通过应用大数据、人工智能、物联网等先进技术,提升运营效率和消费体验。

来源:安永收集整理
二、消费基础设施发展情况
1、便民商业设施
(1)发展现状
社区商业、便利店、街区商圈是城市消费的重要支撑。到2024年底,全国Top100连锁便利店门店数约19.6万家,十年间增幅超过120%。一、二线及部分新一线城市的商业网点密度已接近日本、韩国主要城市的水平(如东京便利店平均服务半径约250米,北京、上海部分城区已接近300米)。
(2)发展弊端
空间分布不均:东部沿海一、二线城市人均商业面积超过1.3–1.5平方米/人,而中西部部分地级市不足0.8平方米/人,农村地区部分县域网点空白率超过30%。
业态升级滞后:沿海城市便利店和街区商圈中“体验型/服务型”业态占比可达35%–40%(如社交、文创、夜间经济),但西部和中小城市仍以传统零售为主,占比超过70%。
运营能力差异:全国连锁便利店数字化(线上下单、会员系统)普及率接近80%,但在三线以下城市不足50%。
2、文旅体育设施
(1)发展现状
截至2023年,中国体育产业总产出3.67万亿元,占GDP比重约1.15%;全国A级旅游景区超1.5万家,文化和公共体育设施持续扩容。部分重点旅游城市(如杭州、西安、成都)已初步形成“景区+展演+夜间经济”联动体系。
(2)发展弊端
功能匹配不足:在三、四线城市和部分县域,硬件投资占总投入比重往往超过70%,但运营经费占比不足10%,导致设施闲置。
客流波动大:典型景区淡旺季客流差距可达3–5倍,部分节假日客流占全年40%以上,淡季收益不足以覆盖运营成本。
区域不平衡:东部/热点旅游城市人均文旅消费支出约3000元/年,中西部多数城市不足1500元/年。
3、消费物流设施
(1)发展现状
至2023年,中国冷库总容量已达2.28亿立方米,近五年年均增速超过10%,在绝对体量上已位居全球前列。冷链已覆盖一、二线城市主要商超和生鲜电商渠道。
(2)发展弊端
结构性短板:冷库资源主要集中在东部沿海及省会城市,西部农产品主产区产地冷藏缺口高达30%–40%。
运输率不足:农产品冷链运输率全国平均仍不足50%,与美国冷链运输率全国平均约80%存在明显差距。
标准化不足:目前具备全程温控追溯能力的冷链车辆占比不足30%,此外,中小企业普遍缺乏信息化管理。
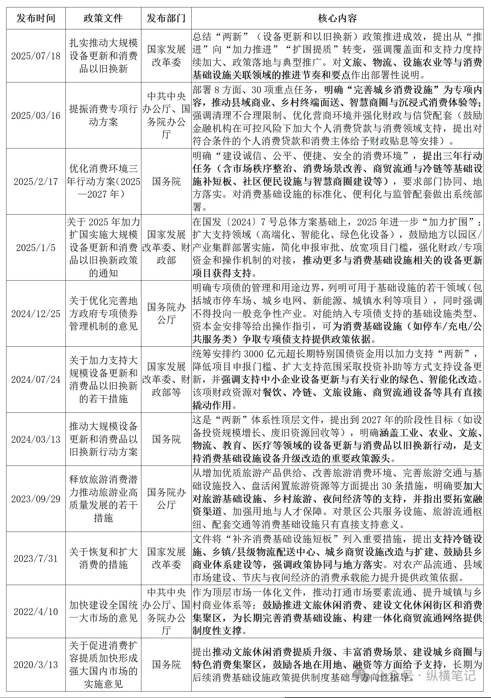
三、消费基础设施有哪些政策支持?
2020年进入疫情常态化防控阶段,同年起国家围绕消费基础设施发布了一系列政策。其中:
2020年以及2022年政策作为制度保障,提供方向性指导。
自2023年开始,政策着眼于恢复消费与补齐短板,着重解决节庆和日常消费场景承载力不足问题。
2024年,政策进入制度化与资金落地阶段,通过“两新”政策、专项、设备更新与改造支持消费基础设施建设。
2025年,政策重点转向优化消费环境与设施升级,强化智慧商圈、数字化与绿色化设施建设,形成长周期消费基础设施发展规划。政策情况具体如下:

四、消费基础设施融资路径有哪些?
1、消费基础设施的银行融资支持
2025年7月,中国人民银行与农业农村部联合发布《关于加强金融服务农村改革推进乡村全面振兴的意见》指出:开发性、政策性银行依据自身职能定位,在业务范围内重点加强对乡村全面振兴相关项目中长期信贷的投入。支持范围覆盖新一轮农村公路升级、产地仓储保鲜与冷链物流设施建设、农村供水保障工程、县域商业体系完善、县乡村三级养老服务网络构建以及农村托育服务发展等多个领域。
2、消费基础设施与地方政府专项债券
2023年7月出台的《关于恢复和扩大消费的措施》首次明确将符合条件的消费基础设施项目纳入地方政府专项债券的支持范围。其重点支持方向包括城乡商业网点(如农贸市场和社区商业中心)、文旅休闲设施(如景区配套及文体场馆)、便民服务设施(如养老托育设施)、农村消费设施(如乡镇商贸中心和县域商业体系)以及新型消费基础设施(如冷链物流)等,这些项目通常为具有一定收益能力的公共服务类项目。
3、消费基础设施公募REITs的推进
不动产投资信托基金在消费基础设施领域的应用得到政策持续推动。2025年6月,中国人民银行等六部门在《关于金融支持提振和扩大消费的指导意见》中再次强调支持符合条件的消费基础设施发行REITs。截至2025年6月,市场上已有9只消费基础设施REITs产品成功上市,底层资产类型多样,涵盖了购物中心、百货商场、社区商业、奥特莱斯、农贸市场等多种形态。例如,作为成渝经济圈的重要项目,华夏大悦城购物中心REIT于2024年8月获批,成为西南地区首单消费基础设施公募REITs。
4、新型政策性金融工具的创设
根据2025年4月28日国新办新闻发布会释放的信息,国家创设了新的结构性货币政策工具。该工具总规模达5000亿元,支持范围涵盖8大领域下的31个专项,在消费基础设施方面,明确支持智慧商圈、数字化街区、智能门店、智慧停车场等数字化消费载体的建设与发展。该工具主要通过政策性银行以股权投入或股东借款的形式为地方重大项目提供资本金支持,期限最长可达20年,旨在为国家战略性的基础设施和重点产业项目补充资本金,根据项目领域不同,可解决项目前期资本金需求的50%至80%,有效拉动投资。
5、其他专项贷款
(1)5000亿元服务消费与养老再贷款
中国人民银行于2025年5月正式设立“服务消费与养老再贷款”工具,额度为5000亿元,年利率为1.5%,初始期限1年且可展期2次,最长使用期限不超过3年。该工具的发放对象包括21家全国性金融机构以及5家系统重要性城市商业银行,旨在引导这些机构加大对住宿餐饮、文体娱乐、教育、居民服务、旅游等服务消费重点领域和养老产业的信贷投放。此项政策将执行至2027年末。截至目前,金融机构已申报近600亿元再贷款资金,惠及近4000家经营主体,涉及贷款5700多笔。
(2)5000亿元科技创新和技术改造再贷款
此项再贷款工具最初于2024年4月由人民银行设立,初始额度为5000亿元人民币,用于激励金融机构支持重点领域的设备更新与技术改造项目。此后额度已扩大至8000亿元,重点支持在技术改造和设备更新中突出数字化、智能化、高端化、绿色化方向的项目。其支持范围不仅包括传统工业、能源电力、交通运输等领域,也延伸至服务消费行业,例如文旅、教育、医疗等领域的设备更新需求。
五、典型案例
1、犍为县翠屏山康复养老建设项目

来源:乐山市住房城乡建设局
项目概况:项目选址翠屏山,紧邻犍为县中医院,通过有效利用现有优质医疗资源以及自然环境优势,建成后将充分满足犍为及周边区县的市民对科学养生、健康养老、阳光度假等生活品质的需求,形成“康养+医养”的服务,全方位满足老人生活照料、康复护理及精神文化需求。
融资情况:项目总投资5.4亿,总建筑面积5.23万平方米,于2023年6月开工建设,预计2026年6月建成并投入,主要包括康养中心、后勤服务中心、综合服务保障中心及附属设施项目,目前已投放2.43亿元。
2、华夏大悦城购物中心REIT

来源:中国网财经
项目概况:成都大悦城所在的双楠商圈是典型的区域商圈,辐射能力超过3公里。作为中粮集团及大悦城控股在西南区域投资建成的首个大型城市综合体,身处武侯新城,成都大悦城自开业,就有390余家店铺同步开业,开铺率达90.32%。以“体验游憩式潮玩购物公园”为定位。它通过首店策略、创新营销和强大的会员体系持续吸引客流。
融资情况:西南地区首单消费REITs——华夏大悦城商业REIT(基金代码:180603)于9月20日登陆深交所,发行累计吸金48.124亿元(含战略配售、网下发售和公众发售),与拟募集规模33.23亿元相比,超募了1.448倍。
3、自贡市智慧文旅新型基础设施建设项目(一期)

来源:自贡发布
项目概况:项目旨在通过5G、人工智能(AI)、虚拟现实(AR)等先进技术,构建一个覆盖全市的智慧文旅支撑体系,包括智慧全域旅游平台、智慧景区平台、智慧文博平台、技术中台层、云服务租赁。
融资情况:项目估算总投资15789万元,项目资本金20.83%,约为3289万元;申请地方政府专项债券12500万元,约占总投资的比例为79.17%。首期已发行0.3亿元。
六、发展方向
1、人工智能赋能消费提质
依据2025年8月国务院印发的《关于深入实施“人工智能+”行动的意见》,该文件明确提出需强化智能消费基础设施的布局与升级,旨在全面提升文化娱乐、电子商务、家政服务、物业管理、出行交通、养老保障及托育服务等民生领域的服务品质。同时,通过开拓体验式消费、个性化消费及认知情感类消费等新型服务场景,进一步丰富消费供给。在技术层面,推动智能终端设备实现“万物智联”,构建覆盖全场景的一体化智能交互生态,成为重要着力点。
2、便民服务网络升级与扩围
根据2025年9月的权威报道,商务部等九部门联合发布了《关于加力推动城市一刻钟便民生活圈建设扩围升级的通知》。该政策设定了至2030年实现“百城万圈”的总体目标,即在全国范围内确立100个先行试点城市,并建成1万个功能完善、业态多元、智慧高效的便民生活圈。具体举措包括打造500条专为老年人服务的“银发金街”和500个面向儿童的“童趣乐园”,以推动基础型与提升型生活圈向高品质方向转型。
3、城市存量资源活化利用
根据2025年8月中共中央与国务院共同发布的《关于城市高质量发展》指导文件,核心任务之一是充分挖掘和释放城市存量资源的潜在价值。首要步骤为全面普查和掌握房屋、设施、土地等资产的详细底数。在此基础上,通过对老旧厂房、低效商务楼宇及闲置商业设施等进行功能性改造,并建立与功能转换和混合利用需求相匹配的弹性规划机制。同时,优化产权流转、整合、置换及登记等相关政策,以有效盘活利用效率低下的存量土地。实践案例中,从东郊记忆工业遗址转型为文旅商业综合体,到广州百年刀剪厂改造为城市养老社区,均体现了存量更新在顺应消费趋势、驱动产业升级方面的显著成效。

来源:成都发布

来源:广州市海珠区社会福利服务协会
七、结语
当前,国家持续释放扩大内需、促进消费的政策红利,消费基础设施被纳入专项债、政策性金融工具及REITs等重点支持方向,相关项目正迎来前所未有的融资机遇。我司长期深耕基础设施投融资领域,拥有丰富的政策解读、方案设计与资金对接经验,能够为地方国有企业量身定制从项目论证、融资架构到资金申请通过的全流程解决方案。我们将助力企业把握消费基础设施发展的黄金窗口期,在政策支持下实现融资突破与产业升级。
文章已发表于四川纵横工程管理咨询有限公司微信公众号——纵横笔记,搜索公众号,可查看更多。